推动经济持续回升向好

我国加力推出一揽子增量政策

长江日报 2024年10月09日

    国庆假期,市民在武汉金秋购房节活动现场咨询。

    长江日报记者何晓刚 摄

    当前经济形势和经济政策备受关注。10月8日,国务院新闻办举行新闻发布会,国家发展改革委负责人介绍了“系统落实一揽子增量政策 扎实推动经济向上结构向优、发展态势持续向好”有关情况。

    ■ 五方面政策打出组合拳

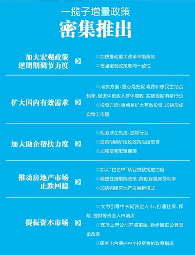
    国家发展改革委主任郑栅洁介绍,针对当前经济运行中的新情况新问题,党中央、国务院科学决策、果断出手,在有效落实存量政策的同时,围绕加大宏观政策逆周期调节、扩大国内有效需求、加大助企帮扶力度、推动房地产市场止跌回稳、提振资本市场等五个方面,加力推出一揽子增量政策,推动经济持续回升向好。

    “我们既重视发力解决当下存在的困难和问题,更关注、更重视解决经济中长期发展中的重大问题,强化打基础、利长远、可持续、稳中有进,推动高质量发展。”郑栅洁说,下一步,我们将和各部门、各地区一起,全面贯彻、加快落实党中央、国务院决策部署,系统落实一揽子增量政策,打出一套组合拳,打通政策落实中的堵点卡点,扎实推动经济稳定向上、结构不断向优、发展态势持续向好。

    “贯彻落实一揽子增量政策,是项综合性、系统性工作,要提高针对性和精准性,增强有效性和可持续性。”郑栅洁说,要针对经济运行中的下行压力,强化宏观政策逆周期调节;针对国内有效需求不足等问题,把扩内需增量政策重点更多放在惠民生、促消费上;针对当前一些企业生产经营困难,加大助企帮扶力度,切实优化营商环境;针对楼市持续偏弱,促进房地产市场止跌回稳;针对前期股市震荡下行等问题,努力提振资本市场。

    ■ 把扩内需增量政策重点更多放在惠民生、促消费上    郑栅洁说,针对国内有效需求不足等问题,把扩内需增量政策重点更多放在惠民生、促消费上。    郑栅洁介绍,在消费方面,重点是把促消费和惠民生结合起来,促进中低收入群体增收,实施提振消费行动。具体有三方面:一是加大对特定群体的支持力度。国庆前已向特困人员、孤儿等困难群众发放一次性生活补助。二是结合大规模设备更新和消费品以旧换新,推动大宗商品消费持续扩大。三是扩大养老、托育等服务消费。培育数字消费、绿色消费等新型消费业态,增强供给侧对中高端需求的适配性。

    ■ 有利于企业生产经营和健康发展的政策不会停、不会少

    郑栅洁介绍,加大助企帮扶力度方面,要进一步规范行政执法单位涉企行政执法行为,更多采取包容审慎监管和柔性执法方式,不能违规异地执法和趋利执法,不能乱罚款、乱检查、乱查封。

    郑栅洁说,根据梳理,今年底还将有部分税费支持、失业保险援企稳岗、技能提升补贴等政策要到期。相关部门将在研究评估基础上,加快明确政策是否延续实施,如延续实施,尽快明确延续实施的期限。

    “有利于企业生产经营和健康发展的政策不会停、不会少。”郑栅洁表示。

    ■ 明年要继续发行超长期特别国债并优化投向

    在投资方面,重点是扩大有效投资,加快形成实物工作量。

    国家发展改革委梳理分析,续建基础设施、农业转移人口市民化、高标准农田建设、地下管网建设、城市更新等领域增量资金需求较大。以地下管网建设改造为例,有关方面预计在未来5年需要改造的城市燃气、供排水、供热等各类管网总量将近60万公里,投资总需求约4万亿元。

    郑栅洁表示,明年要继续发行超长期特别国债并优化投向,加力支持“两重”建设。国家发展改革委将在年内提前下达明年1000亿元中央预算内投资计划和1000亿元“两重”建设项目清单,支持地方加快开展前期工作、先行开工实施。

    ■ 加大“十四五”规划102项重大工程的推进力度

    国家发展改革委副主任刘苏社介绍,“十四五”规划102项重大工程涉及的5100个具体项目,92%的项目已经开工建设或者已经建成。下一步,将进一步加大统筹协调力度,推动尚未开工的409个项目尽快开工建设,确保到明年底“十四五”规划102项重大工程顺利收官。

    他还介绍,要加快完善民营企业参与国家重大项目建设的长效机制,重点是持续做好优质项目的推介,推动更多民间资本参与铁路、能源、水利等重大基础设施项目建设,加快筛选形成新一批全国重点民间投资项目清单。

    ■ 加快推动以人为本的新型城镇化建设

    今年7月,国务院印发的《深入实施以人为本的新型城镇化战略五年行动计划》正式发布。国家发展改革委副主任郑备表示,为加快推动以人为本的新型城镇化建设,在一揽子增量政策中,重点围绕行动计划部署,加大政策支持和实施力度。

    郑备说,在实施新一轮农业转移人口市民化行动方面,聚焦破除1.7亿多进城农民工及其随迁家属市民化过程中的堵点卡点,针对大城市落户难问题,重点加快推动城区常住人口300万以上城市放开放宽落户条件,全面设立街道社区公共户口,完善租房落户政策;针对农业转移人口最关心的教育、医疗等问题,加大超长期特别国债对人口集中流入城市普通高中建设、医院病房改造等项目的支持力度。

    ■ 强化对国家布局重大项目的用能保障

    用能保障是支撑高质量发展的重要方面。国家发展改革委副主任赵辰昕介绍,要加力实施国家重大项目能耗单列,研究将一批符合国家重大生产力布局、提升产业链供应链韧性和安全水平、支撑新质生产力发展的重大项目纳入“十四五”能耗单列范围,相关项目的能耗将不再计入项目所在地省级政府节能目标责任评价考核范畴,强化对国家布局重大项目的用能保障。

    ■ 四方面措施促进就业

    国家发展改革委副主任李春临说,国家发展改革委将大力实施就业优先战略,加强宏观政策协调配合,引导树立正确就业观念,坚持依靠发展促就业。一是扩大有效需求创造新的就业增长点,对吸纳就业效果好的项目加大支持力度。二是因地制宜发展新质生产力,培育壮大战略性新兴产业和未来产业,创造更多知识技能型岗位。三是创新发展服务消费,充分释放养老、家政、托育、物流等社会服务领域的就业潜力。四是发挥职业教育、技能培训对就业的促进作用。

    据新华社北京10月8日电(记者陈炜伟 申铖 严赋憬)