汉商10条低空物流航线覆盖武汉三镇

波士顿龙虾从天而降 半小时可送往全市

长江日报 2025年06月17日

    6月16日,运送货物的无人机在汉商21世纪购物中心楼顶降落。

    长江日报记者史伟 摄

    □ 长江日报记者冯雪 通讯员郭元芳

    “食材没问题,绝对新鲜。”6月16日上午11时20分,一架无人机从汉口北渔人码头起飞,经过不到30分钟的飞行,稳稳降落在汉商21世纪购物中心楼顶,老八门酒家厨师长江逵正熟练地开箱验货。这标志着汉商低空港正式启动运营,低空物流配送网络首次覆盖武汉三镇。

    打开箱盖,几只加拿大波士顿龙虾和珍宝蟹正挥舞着双螯。“看,它们还在动呢!”江逵笑着签收,“有了低空港,随要随到,省了备货空间,更保证了鲜度。”几乎同时,另一架无人机载着刚从北京空运而来的荷兰铁线莲、郁金香和昆明红玫瑰,从汉口北鲜花小镇飞抵楼顶,两小时后,它们将出现在一场商务答谢宴上。

    一端连着直采直供的供应链网络,一端连着市民的餐桌和案头,当骑手升级为“飞手”,让人们对消费的“鲜”度有了更好的体验。

    现场,汉口北鲜花小镇主理人游经理向长江日报记者演示:打开“汉口北鲜切花超市”小程序,选择需要购买的花束,在结算时只需备注“无人机配送”,就可以等待“飞手”配送至指定经停点。结算界面显示,从汉口北鲜花小镇送至汉商21世纪购物中心,该订单包含配送费共计108元。

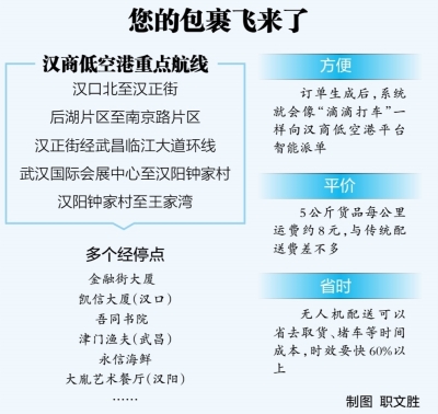
    “一旦订单生成,系统就会像‘滴滴打车’一样向汉商低空港平台智能派单。”汉商低空科技有限公司总经理陈文静介绍,“5公斤货品每公里运费约8元,与传统配送费差不多。”她展示订单对比,同样配送一单距离约20公里的10公斤货物,跑腿费和无人机配送费都在80元左右,但跑腿需要1小时以上才能完成配送,无人机只需要25分钟。“无人机配送可以省去取货、堵车等时间成本,时效要快60%以上。”

    据了解,除了鲜花配送小程序,商户或市民还可通过“卓鲜链”公众号咨询下单,汉商低空港小程序也即将上线。

    汉商低空港由汉商集团旗下汉商低空科技有限公司建设运营,由1个数字化实时调度平台、2个智慧指挥中心、10条低空物流航线、22个智能停机坪组成。目前,汉商低空港已获批的10条低空物流航线,主要服务于海鲜、鲜切花、医药品等对高时效要求商品的配送和应急保障。

    其中,重点航线包括汉口北至汉正街、后湖片区至南京路片区、汉正街经武昌临江大道环线、武汉国际会展中心至汉阳钟家村、汉阳钟家村至王家湾等,连接起武汉三镇核心区域,首次形成了覆盖武汉三镇,连接重要地标和商贸、文旅、医疗节点的低空物流配送网络,大多数货物半小时内可以通达全市。

    除主线起降点外,飞行网络还包含金融街大厦、凯信大厦(汉口)、吾同书院、津门渔夫(武昌)、永信海鲜、大胤艺术餐厅(汉阳)等多个经停点,打通最后100米,为沿线商户、企业和机构提供更精准贴近的低空配送服务。

    “低空港启用是起点。”汉商集团董事长阎志介绍,“我们将快速推进低空港运营、无人机配送、直升机客运及低空货运等核心业务,织密物流网络。同时推进直升机观光、市内通勤,探索低空旅游、应急救援等多元场景,并将模式推向全国。”