2025式人民警察制式服装正式列装

新时代以来人民警察队伍首次整体换装
长江日报 2025年12月16日

    新华社北京12月15日电(记者熊丰 任沁沁)记者12月15日从公安部获悉,近日,经党中央、国务院批准,2025式人民警察制式服装正式列装。这是新时代以来人民警察队伍首次整体换装。

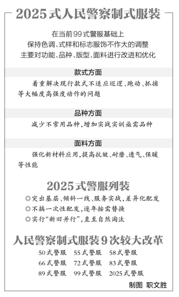
    2025式人民警察制式服装由公安部组织设计,按照1个警服品种对应多个款式、多种面料的“1+N+N”的体系化创新思路,在当前99式警服基础上继承和发展,保持色调、式样和标志服饰不作大的调整,主要对功能、品种、版型、面料进行改进和优化。

    款式方面,着重解决现行款式不适应巡逻、跑动、抓捕等大幅度高强度动作的问题;品种方面,减少不常用品种,增加实战实训亟需品种;面料方面,强化新材料应用,提高抗皱、耐磨、透气、保暖等性能,以更好满足不同地区环境、不同警种部门、不同勤务类型、不同工作场景人民警察的着装需求。

    2025式警服列装坚持突出基层、倾斜一线、服务实战,根据不同部门警种、气候区域、勤务类型、工作场景等实行差异化配发。同时,此次列装不搞一次性配发,从今年起,在年度财政预算内逐年按需替换当前99式警服品种。对未换发新式警服的品种,继续穿用当前警服对应品种,实行“新旧并行”,直至自然淘汰。

    据了解,99式警服列装20多年来,在保障人民警察依法有效履职方面发挥了重要作用,但随着我国经济社会发展进步和政法公安工作形势任务变化,已难以完全满足政法公安工作需要,警服款式功能、品种体系、材料工艺、配发标准等需改进和完善。

    新中国成立以来,人民警察制式服装共经历了9次较大的改革,分别是50式警服、55式警服、58式警服、66式警服、72式警服、83式警服、89式警服、99式警服、2025式警服。