场内场外再交锋

美伊谈判能谈成吗?

长江日报 2026年04月12日

    备受国际社会关注的美国和伊朗谈判11日在巴基斯坦首都伊斯兰堡的塞雷纳酒店举行,先是巴方分别与双方代表团谈判,然后是三方“面对面”谈判。这是自1979年以来美伊两国最高级别的“面对面”谈判。  

    据报道,伊朗与美国已开始就相关议题展开专家级技术性磋商。据已公布的进程信息,伊朗代表团内经济、法律等专业委员会的部分成员已加入谈判,谈判从政治磋商阶段推进至技术磋商阶段。一名巴基斯坦政府官员告诉记者,伊朗和美国之间的谈判进程比预期要慢,且可能会持续更长时间。目前,美方似乎急于达成某种目标,而伊朗方面则显得不急于求成。

    伊朗第一副总统阿雷夫在社交媒体上发文说,如果伊朗在伊斯兰堡与“美国优先”的美方代表谈判,很可能达成一项对双方乃至世界都有利的协议。然而,如果面对的是“以色列优先”的美方代表,那么就不会达成任何协议,“我们将不可避免地比以往更加坚决地继续自卫,而世界也将付出更大代价”。

    就在美伊“面对面”谈判之际,有数艘美国舰船被披露通过霍尔木兹海峡。特朗普称美方“开始清理霍尔木兹海峡”。伊朗方面则表示,伊朗已迫使美军驱逐舰从霍尔木兹海峡返航。

    特朗普随后又在社交媒体上发文称,美国已彻底摧毁伊朗的军事力量,包括其整个海军和空军。“霍尔木兹海峡很快就会开放。同时,空载的船只正赶赴美国‘装运石油’。”

    ■ 与战事前谈判有两大不同

    专家认为,与战事之前的美伊谈判相比,伊斯兰堡对话有两大不同。

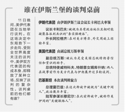
    一是级别更高。美国代表团由副总统万斯率领,伊朗方面由伊朗伊斯兰议会议长卡利巴夫带队。专家解读,美伊双方谈判阵容“有政治分量”,与几个月前的美伊间接谈判相比政治层级更高。

    万斯据报道曾在闭门会议中质疑大规模对伊军事行动。美国媒体说,派万斯带队谈判,或意味着美方对伊朗战事的态度从“军事压服”转向“寻找外交出口”。但与此同时,缘于特朗普政府内部在对伊行动上的意见分歧,万斯对特朗普有多大影响力是未知数。

    卡利巴夫被视为目前伊朗政坛具有政治地位且相对能凝聚各派别共识的“务实强硬派”。他出身伊朗伊斯兰革命卫队体系,也曾多次竞选总统。他主张国家安全优先与战略自主,重视在外界压力下维持国家运转能力。卡利巴夫近期多次就战事发声,强调“对等回应”与“综合施压”。伊朗方面由他带团谈判,或意在传递“谈判并非让步而是博弈延伸”的信号。

    第二个不同是谈判斡旋方变化。战事爆发前,美伊谈判主要由阿曼等中东国家传话。但中东多国尤其是海湾国家受到这次战事波及,对伊朗多有不满。巴基斯坦相对超脱,同时与伊朗、美国和海湾国家等各方都维持着良好关系。

    巴基斯坦分析人士、退役准将图格拉尔·亚明说,巴基斯坦在这场谈判中可以扮演“诚实斡旋者”角色,协助沟通,必要时缓和紧张氛围,确保双方保持参与。

    国际舆论普遍认为,严重缺乏互信是美伊谈判的最大障碍。在亚明看来,这场谈判的相关安排一定程度上有助于美伊澄清各自立场、消除误解,“即便无法取得重大突破,对话本身也可以被视为一种建立信任的进展”。

    ■ 两份对立提案间的逐条较量

    这场谈判从一开始就充满悬念和紧张氛围。外界甚至在双方代表走入会场前,都无法确定这场会谈能否真正开启。

    卡利巴夫10日晚在社交媒体发文说,谈判开始前必须实现两个条件:在黎巴嫩停火和解冻伊朗被冻结资产。分析人士说,这两点实际上只是美伊谈判清单上众多关键问题和分歧的一小部分,伊方用意可能是借此试探美方的诚意和妥协空间。

    美伊在诸多核心问题上立场差距巨大,甚至突破对方底线。美国全国广播公司新闻台网站文章指出,双方谈判将演变成两份相互对立的提案之间的逐条较量。

    综合美伊此前提出的条款和近期表态,谈判清单上至少列有以下焦点问题。

    ——霍尔木兹海峡。这被认为是此次谈判的最关键议题。美国要求伊朗开放霍尔木兹海峡为“自由海域”,不得收取通行费。伊朗则不会放弃霍尔木兹海峡这一重要抗衡筹码,并提出制定霍尔木兹海峡安全通行协议,确保伊朗主导地位。

    ——地缘政治影响力。伊朗要求必须结束针对黎巴嫩真主党等“地区所有抵抗力量的战争”,但美以均称黎巴嫩方向是“独立冲突”,并要求伊朗停止支持“地区代理人”。伊方最新表态显示,黎巴嫩战线停火已成为考验双方停火的第一议题。

    ——核问题与铀浓缩。美国要求伊朗承诺永不发展核武器,不在伊朗境内开展铀浓缩活动。伊朗则坚持铀浓缩活动等和平利用核能的权利。这是美伊之间数十年来难以解决的核心矛盾。

    此外,美国还提出了伊朗限制导弹发展等要求,而伊朗要求美国从中东撤出作战部队、解除对伊朗所有一级和次级制裁和向伊朗支付赔偿金等。在这些要求上,双方立场几乎完全相左。

    专家认为,双方谈判清单中几乎每一项,都存在导致谈判破裂的可能。亚明说,数十年敌对关系使美伊双方都保持高度谨慎,这极大阻碍实质性成果的达成。

    实际上,谈判的同时,美伊都在为随时可能发生的谈判破裂和战事重启做准备。美国向中东持续增兵,而伊朗武装部队表示仍保持完全戒备、随时准备开火。而一旦谈判破裂,战事将随时重启、升级,双方互信也将受到进一步打击。

    “最坏情况是,如果这个周末双方无法给对方一个台阶,停火可能暂停,战火或将重燃。”西安外国语大学国际关系学院院长张杰说。

    据新华社伊斯兰堡/德黑兰4月11日电